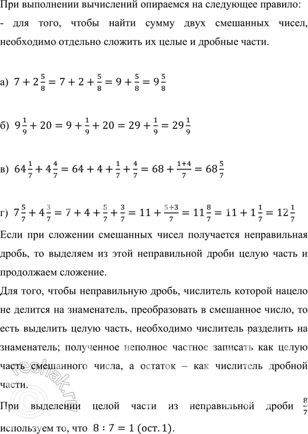
278 вычислите