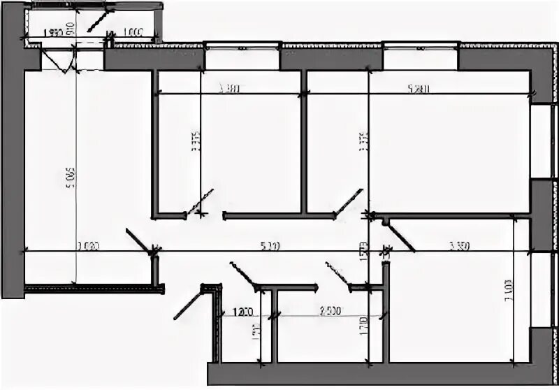
71 57 3