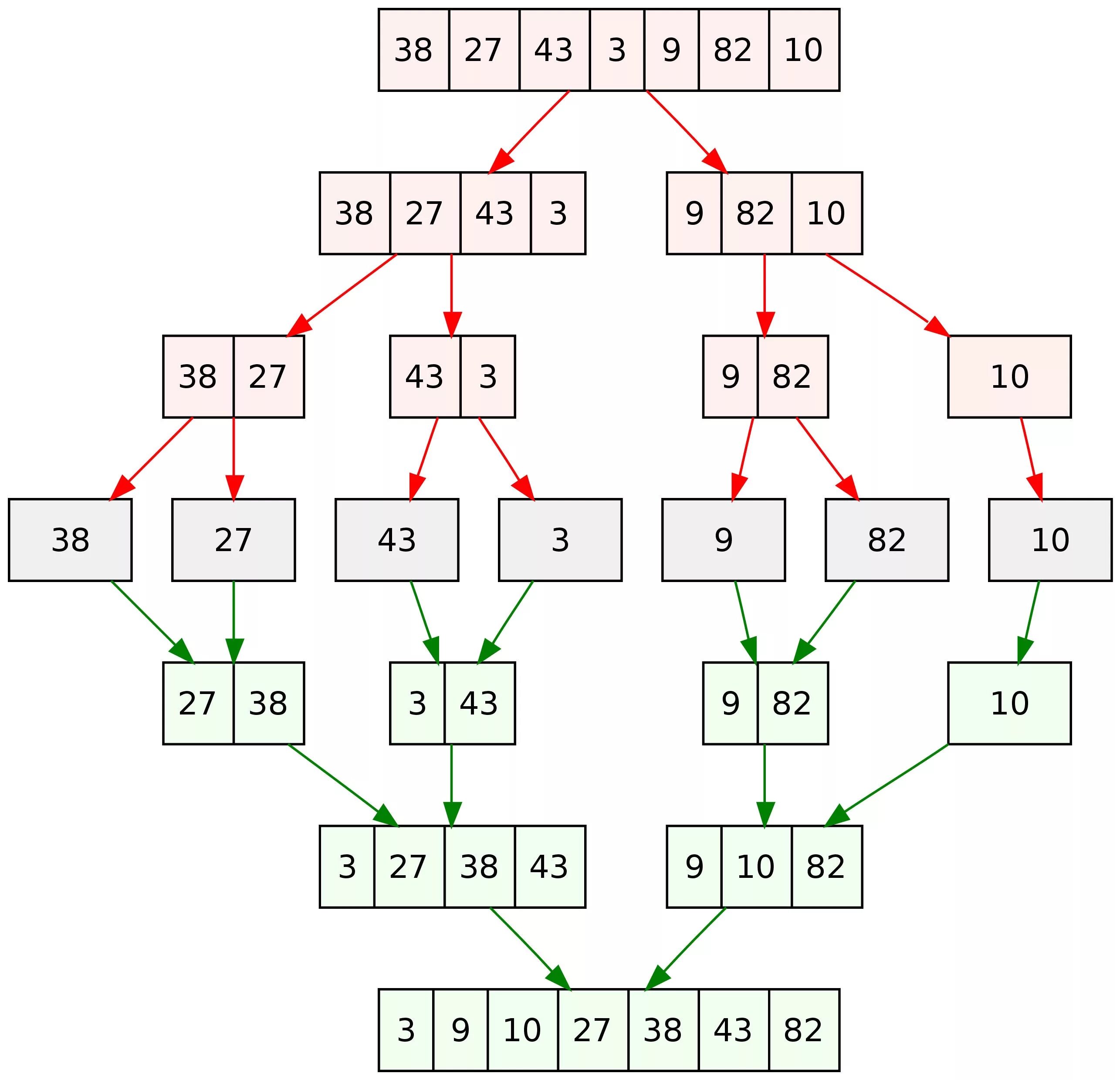
Алгоритм сортировки массива слиянием