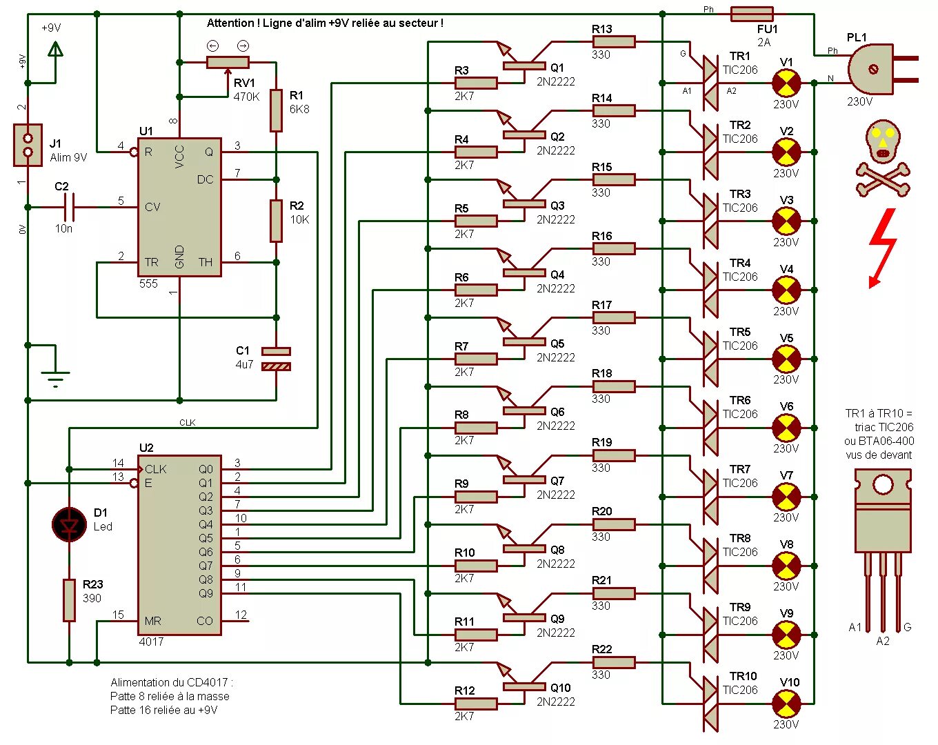
Бегущие огни авто