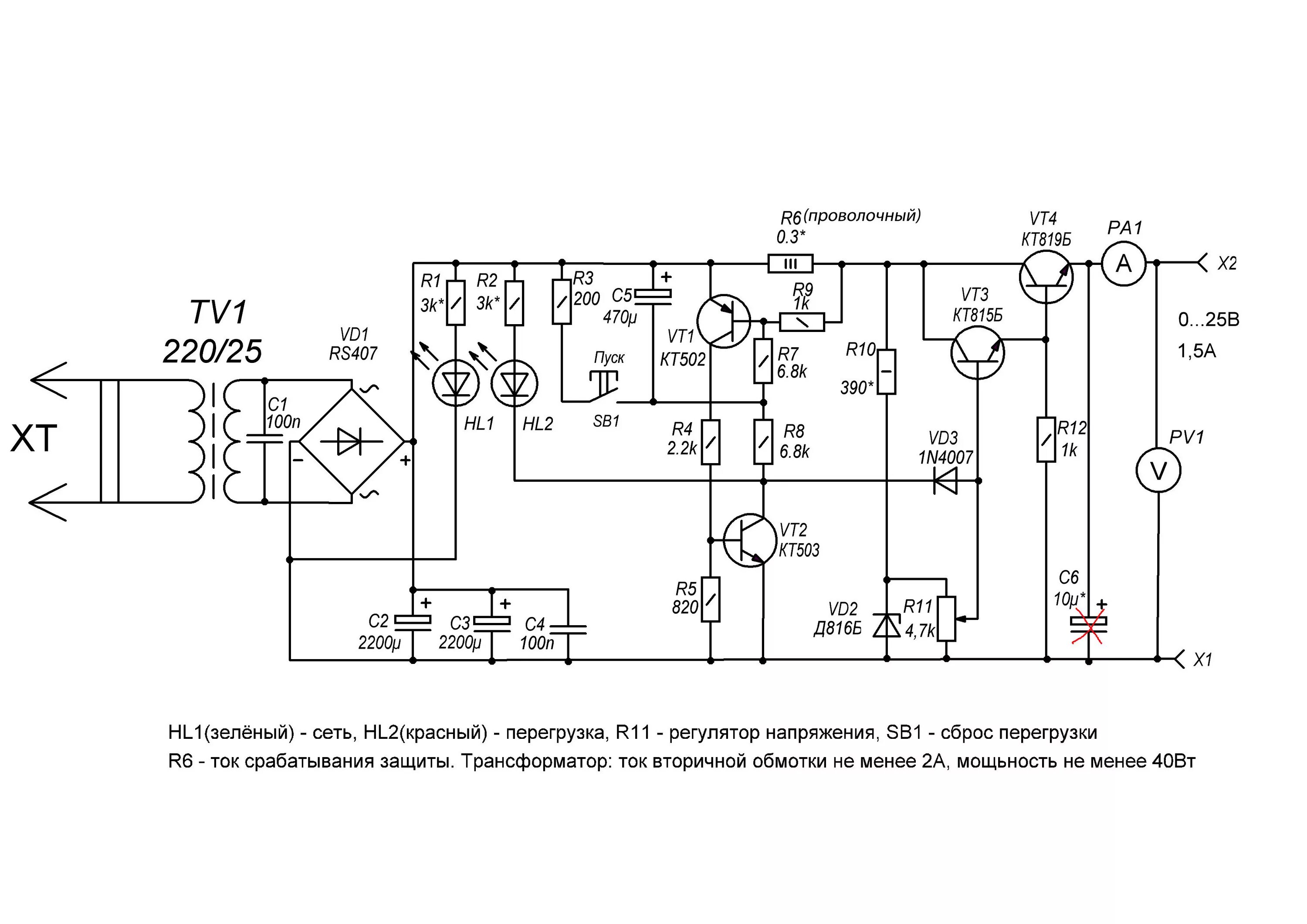
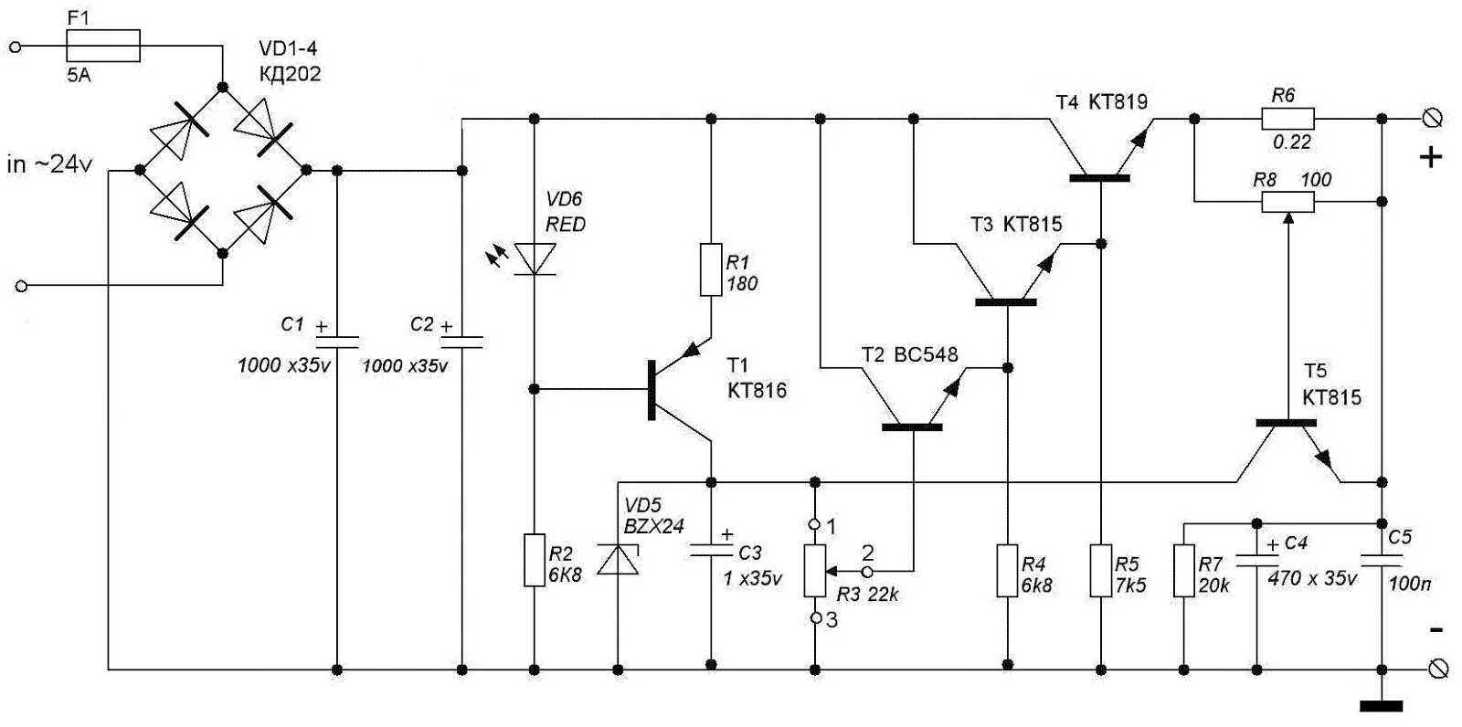
Блок питания на 24 вольта своими руками