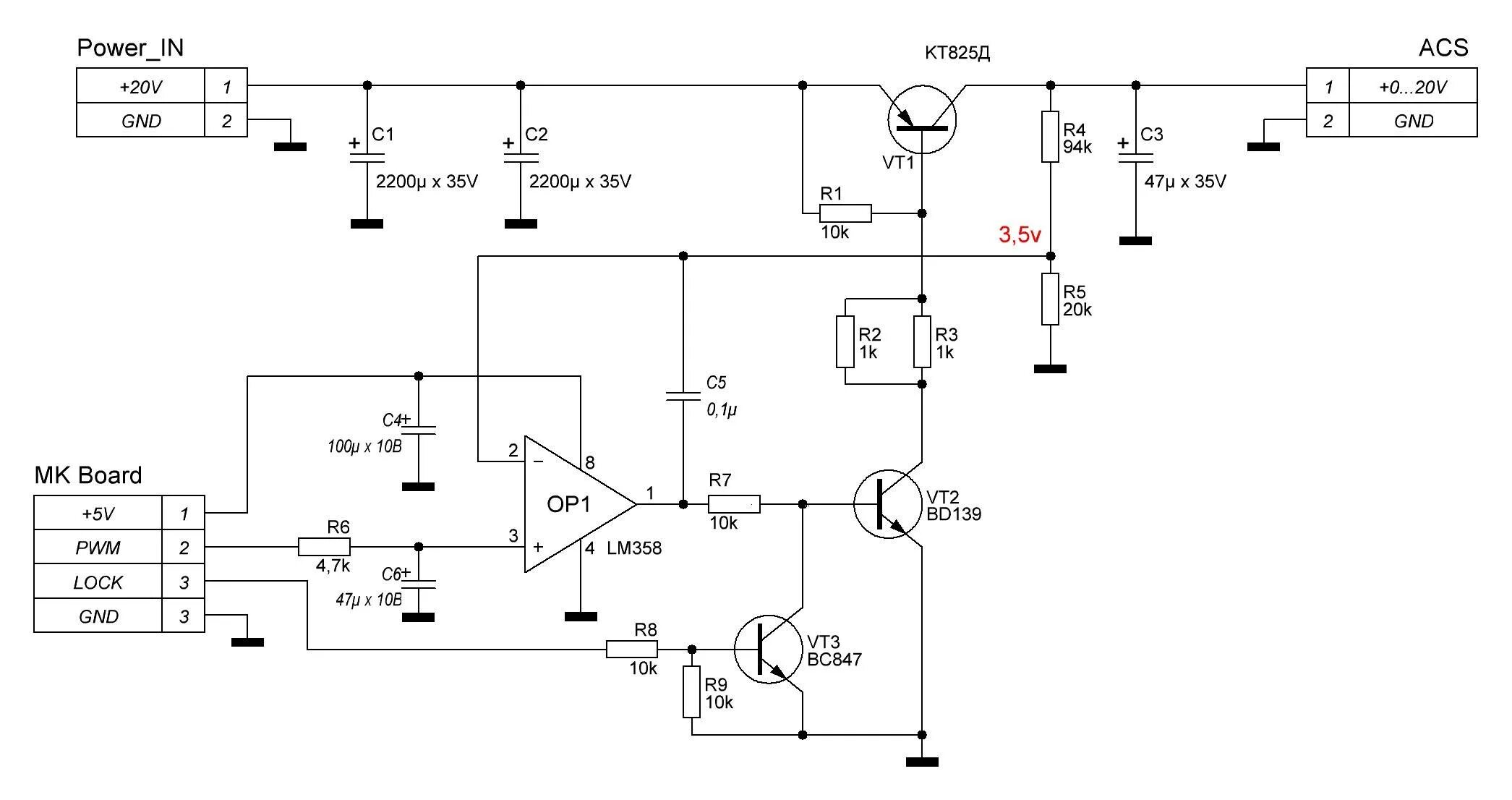
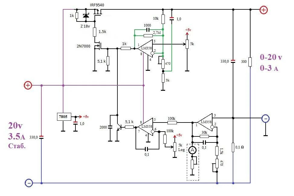
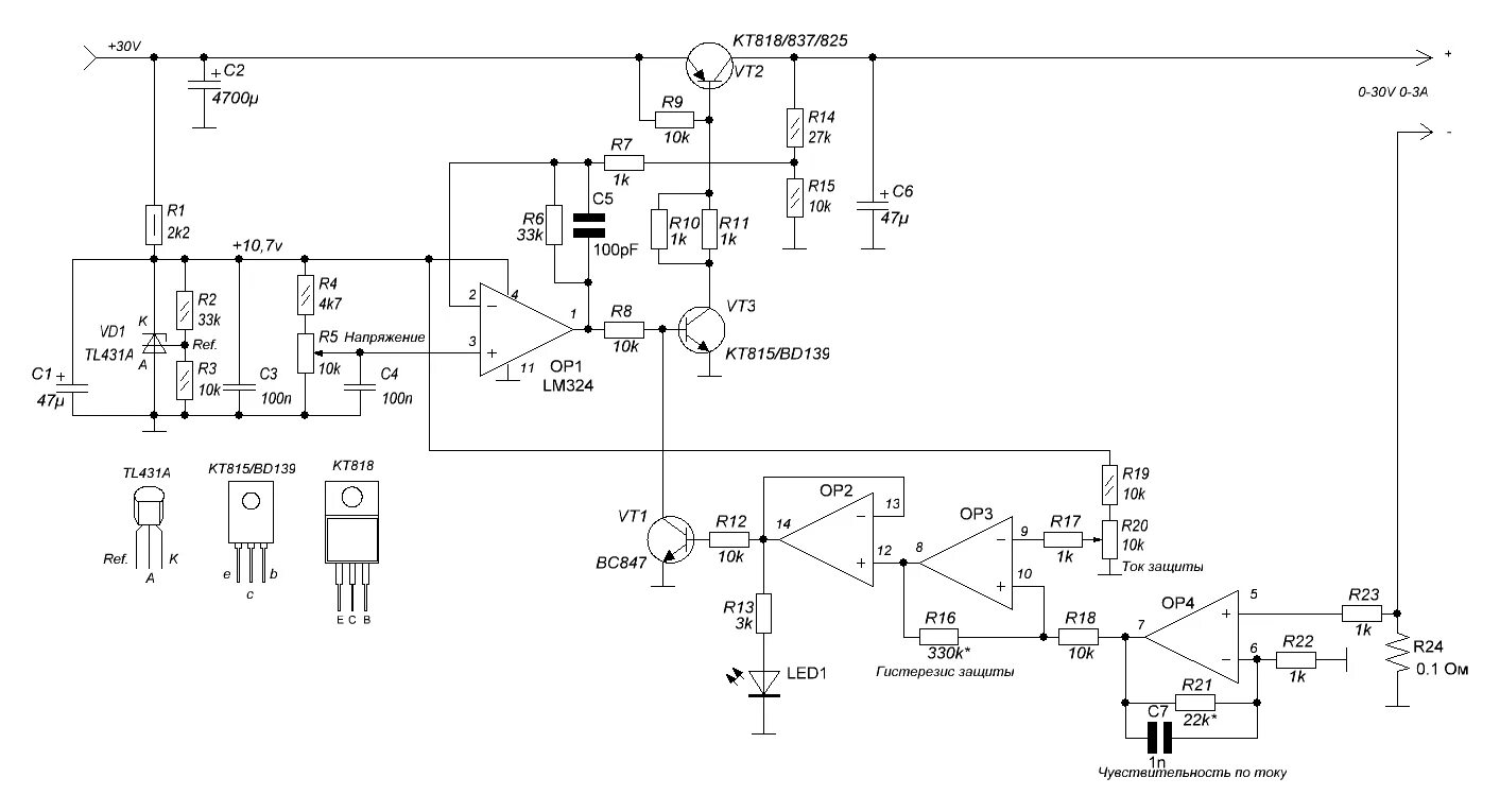
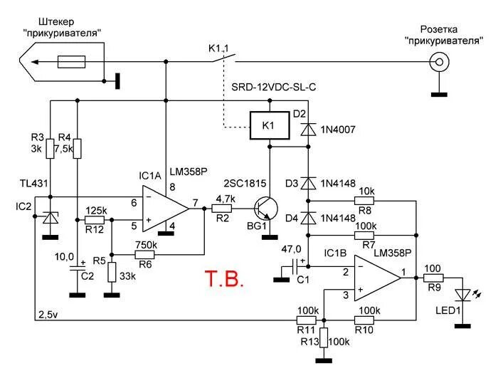
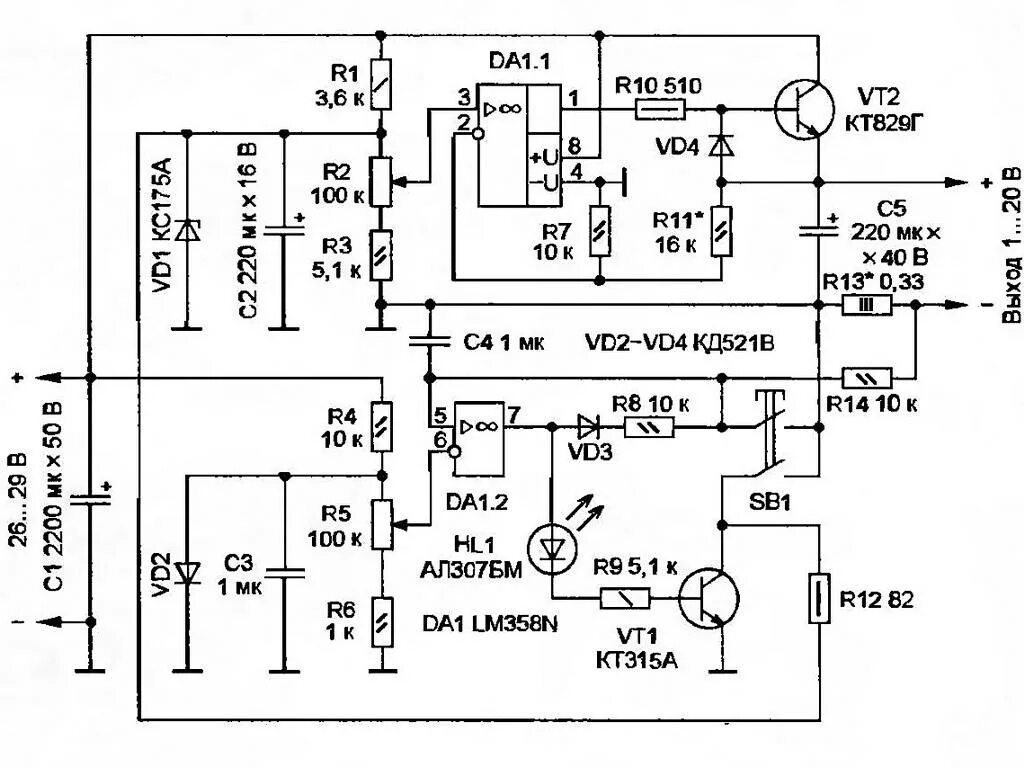
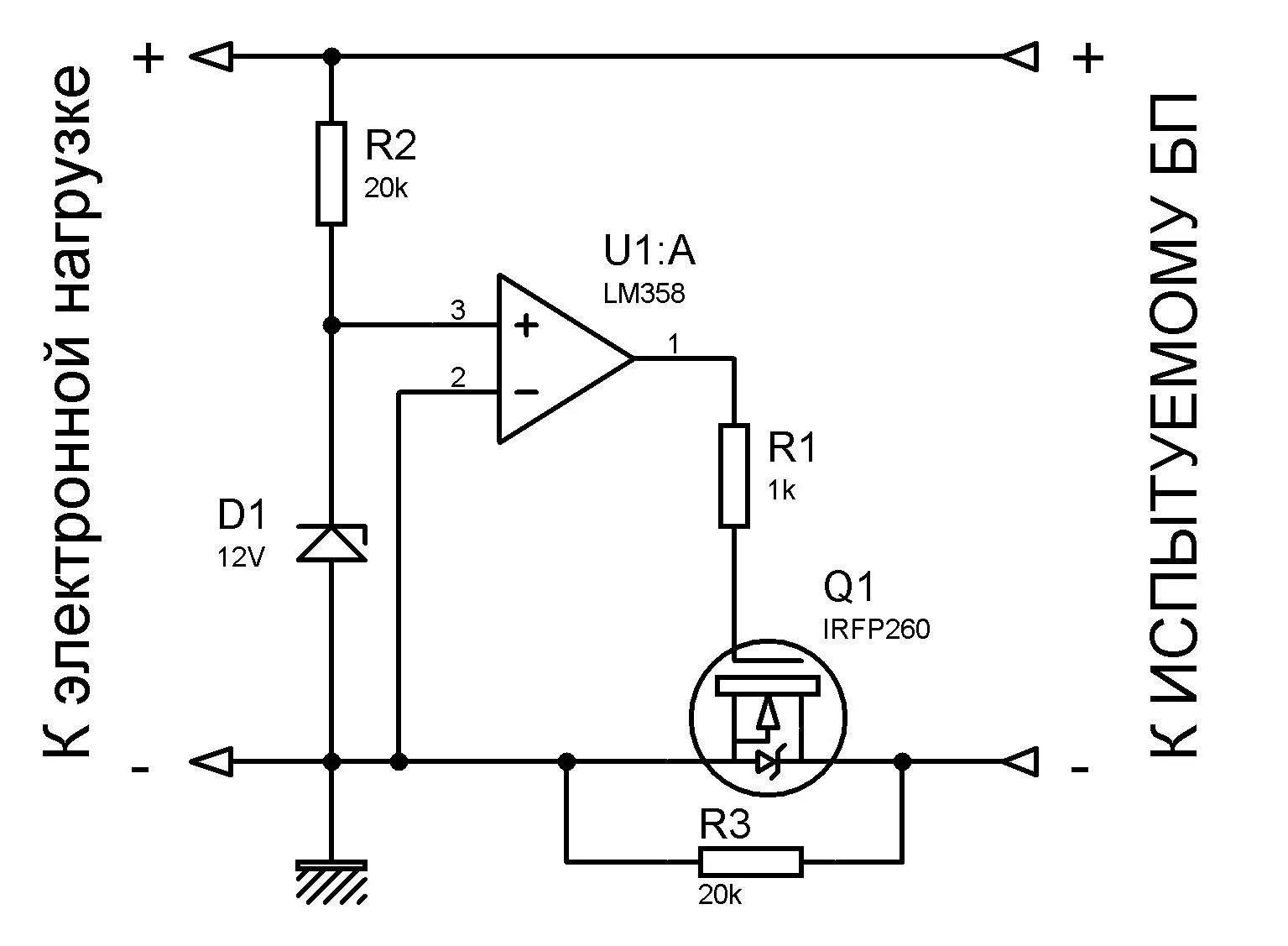
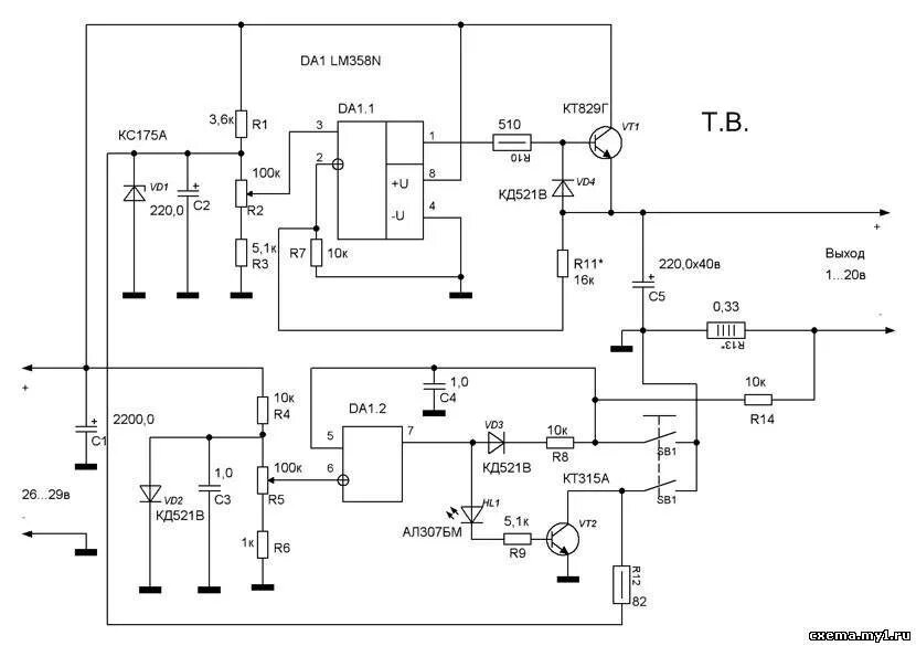
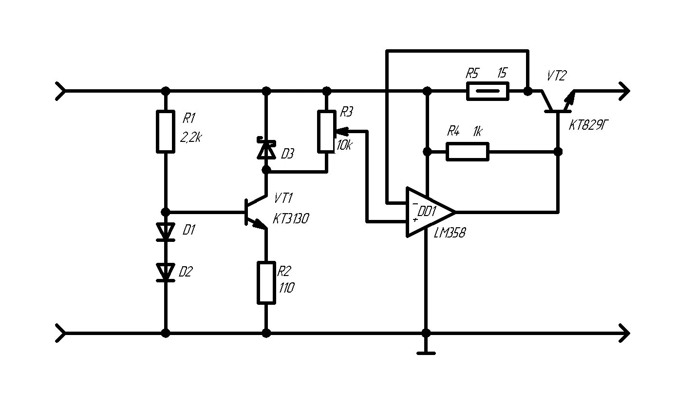
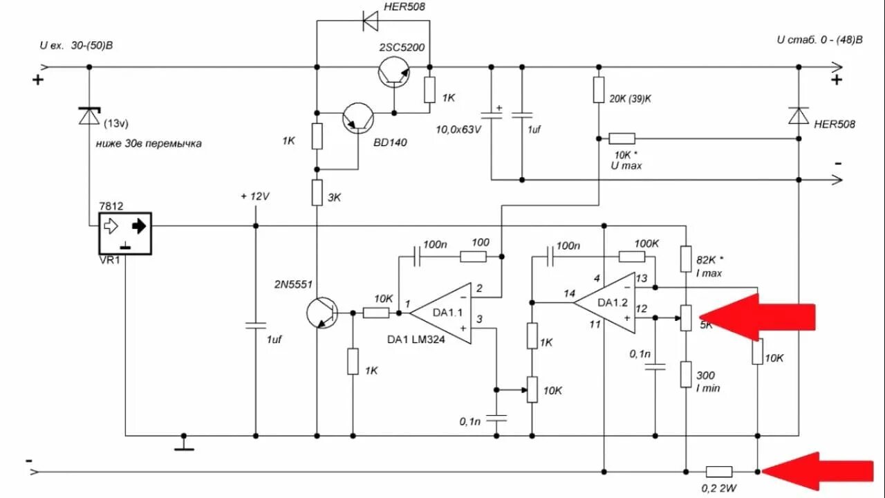
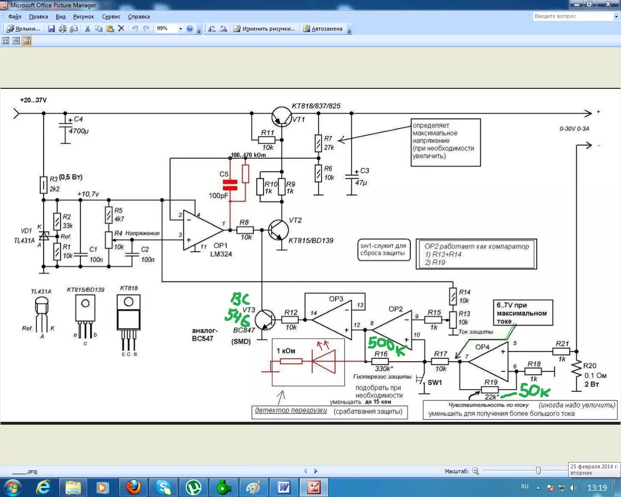
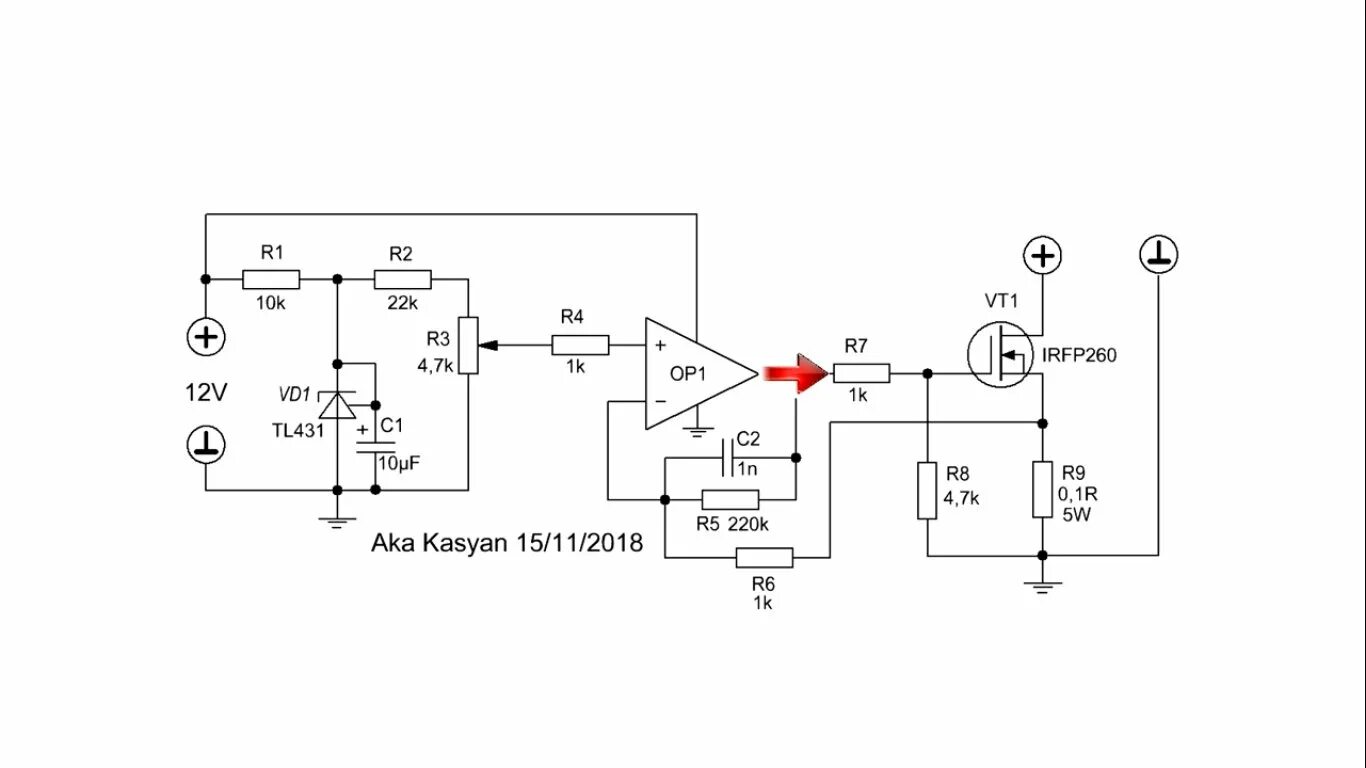
Блок питания на оу lm358