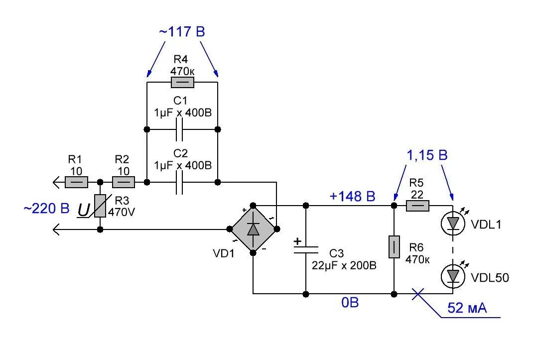
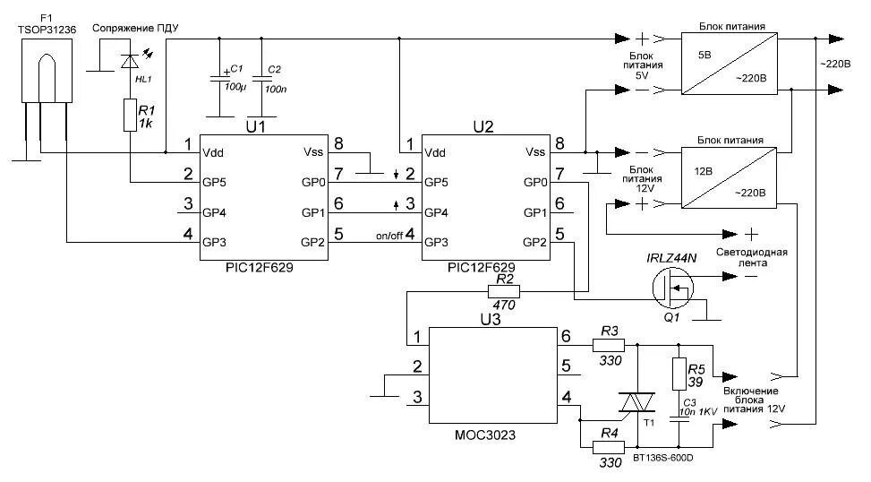
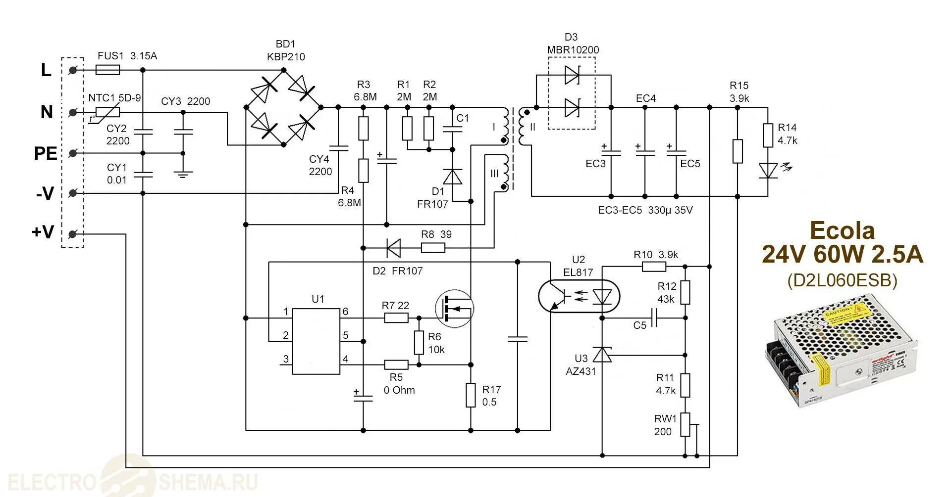
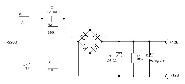
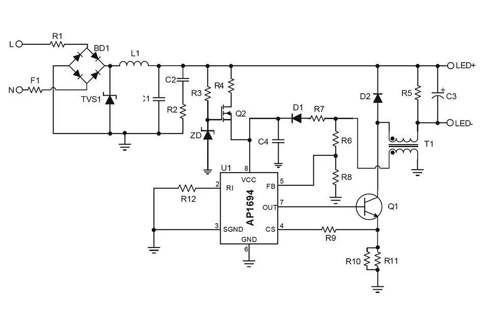
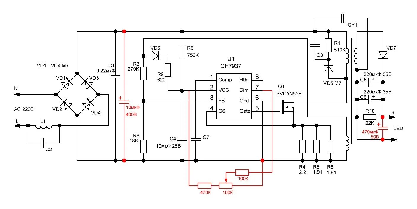
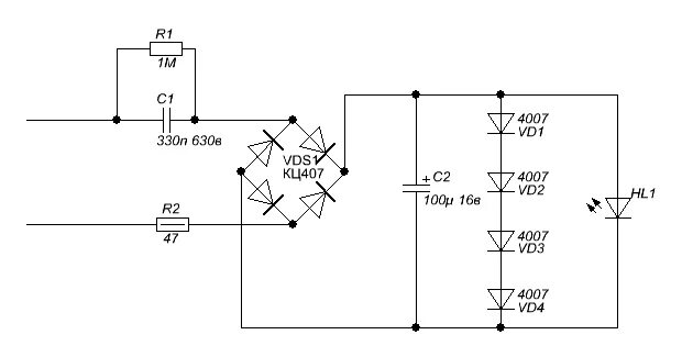
Блок питания светодиодов схема