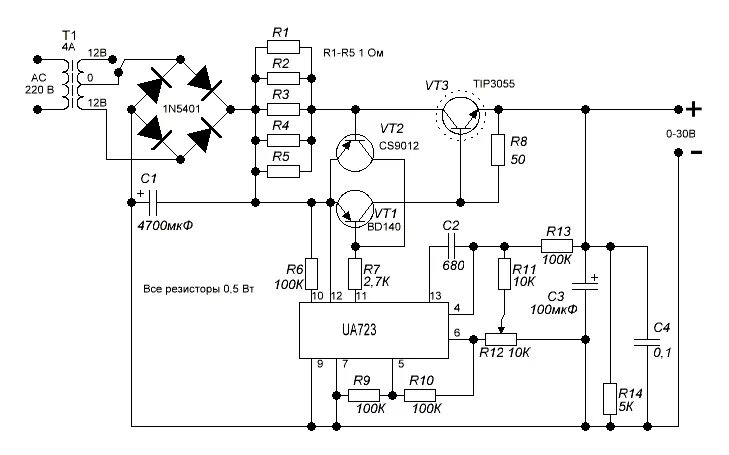
Блок питания своими руками 0 30в регулируемый