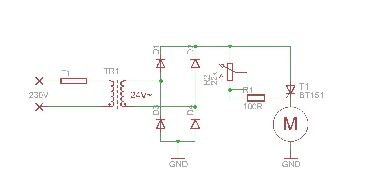
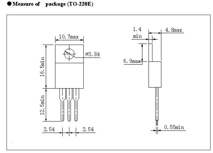
Bt151 datasheet