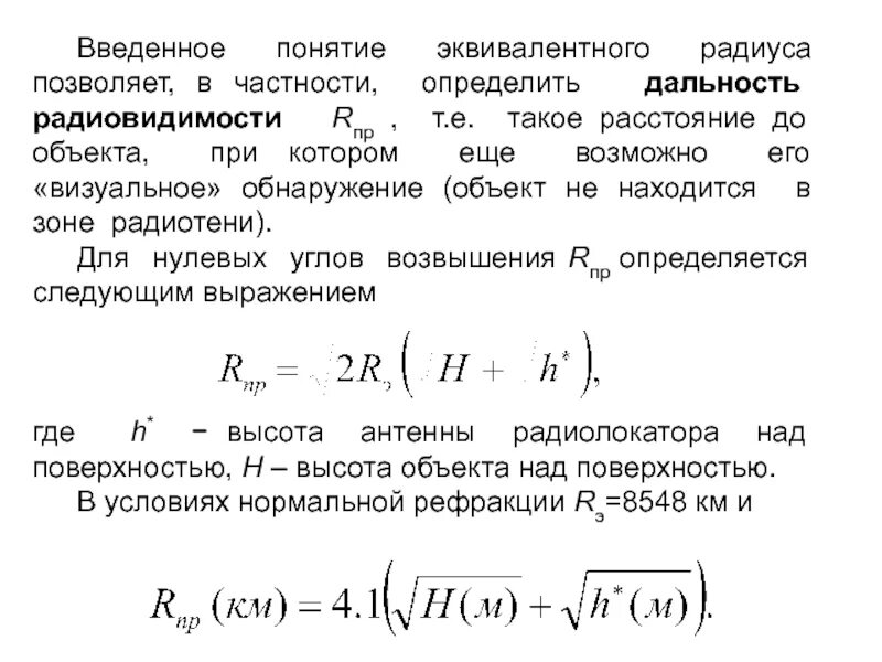
Частность определение