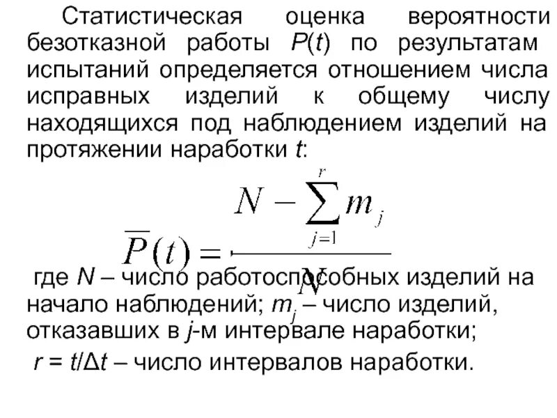
Число испытания 2