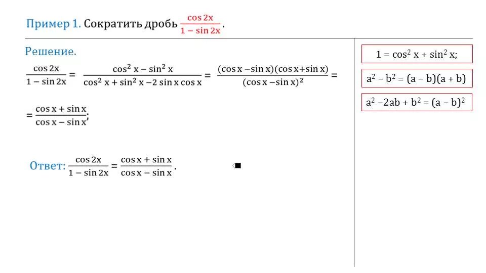
Cos2x 2 sin2x 2 cos x