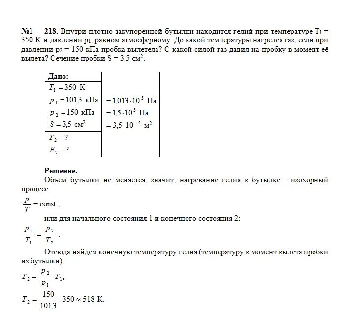
Давление гелия в па