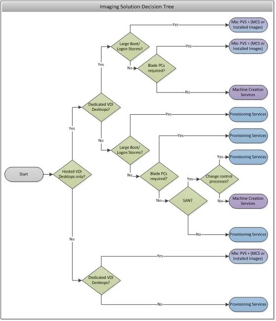
Decision solution