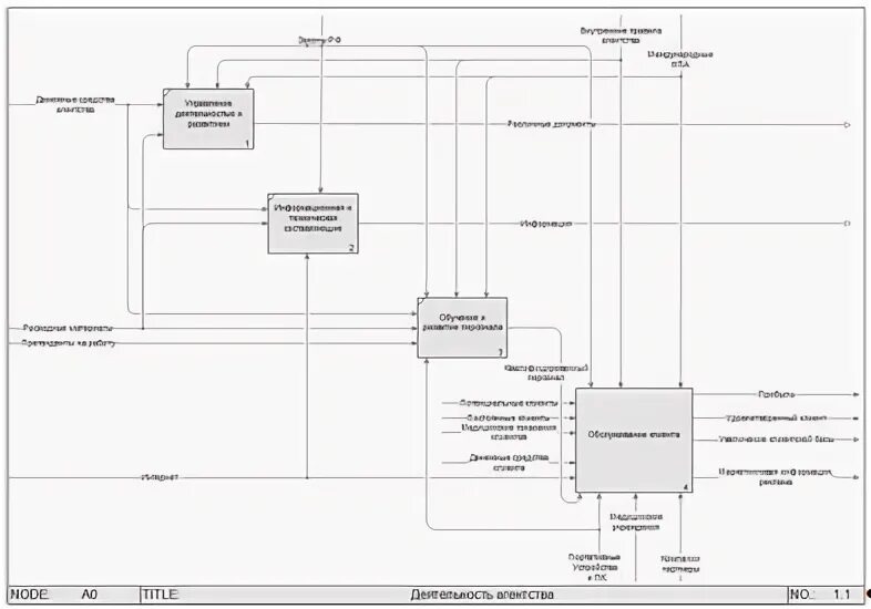
Диаграмма а0