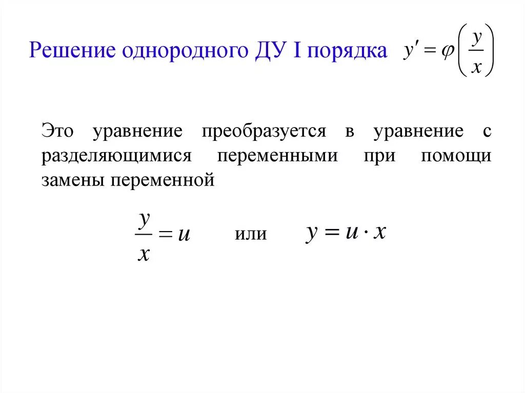
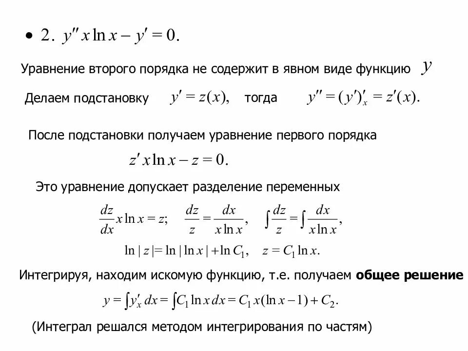
Дифференциальные уравнения подстановка