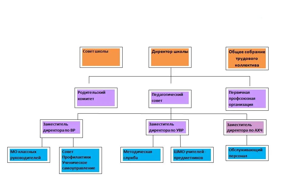
Директор общеобразовательного учреждения