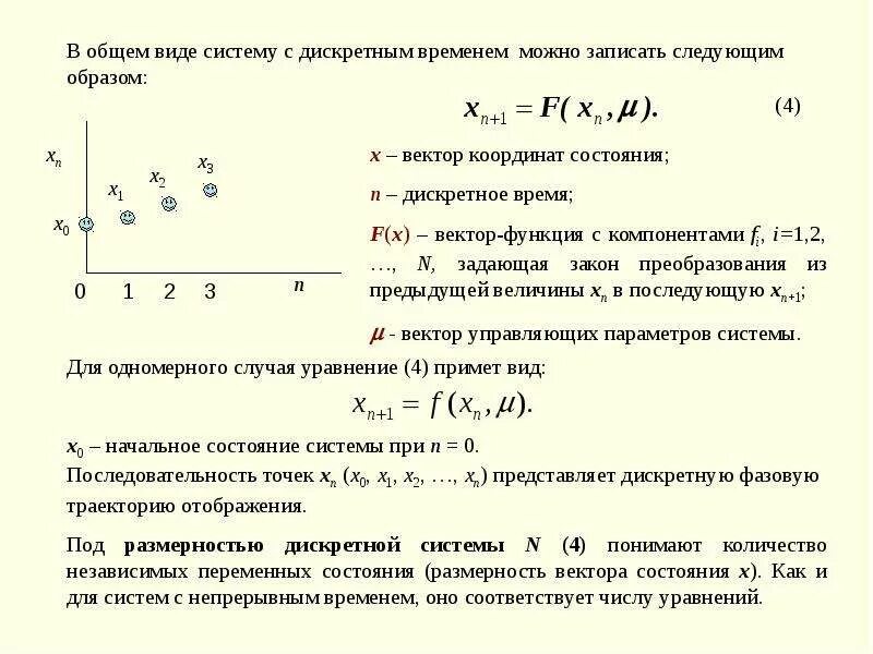
Дискретные точки