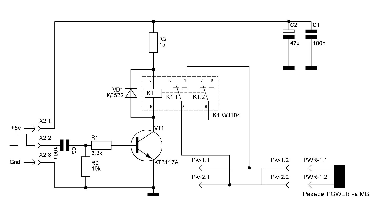
Дистанционное включение компьютера