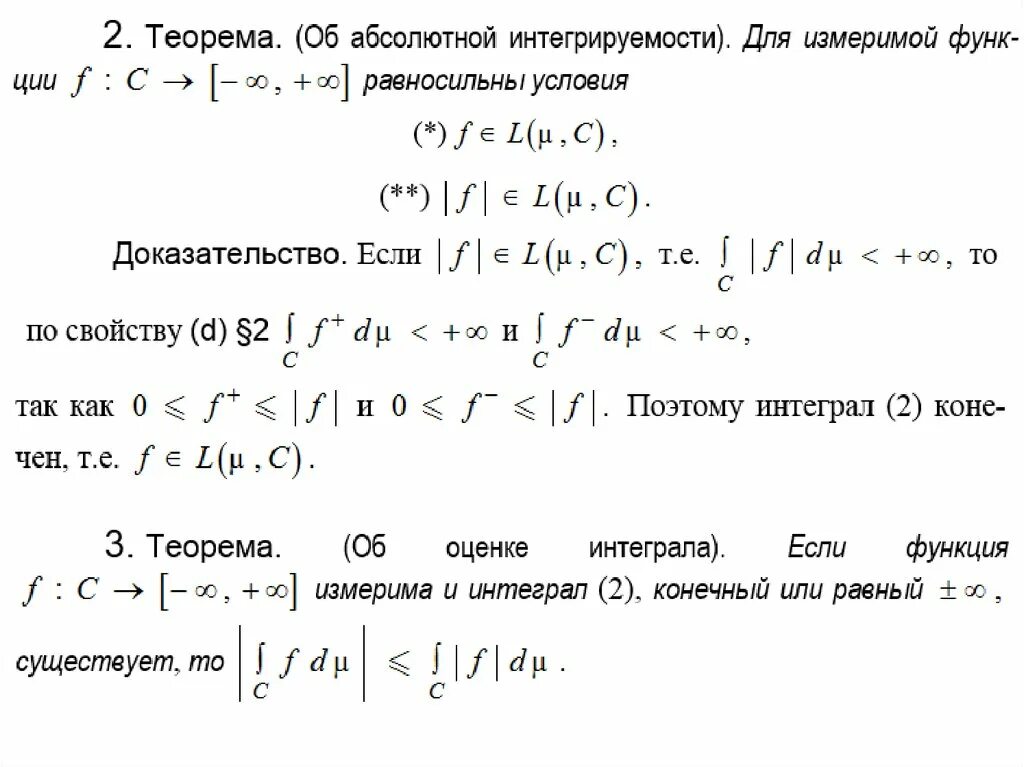
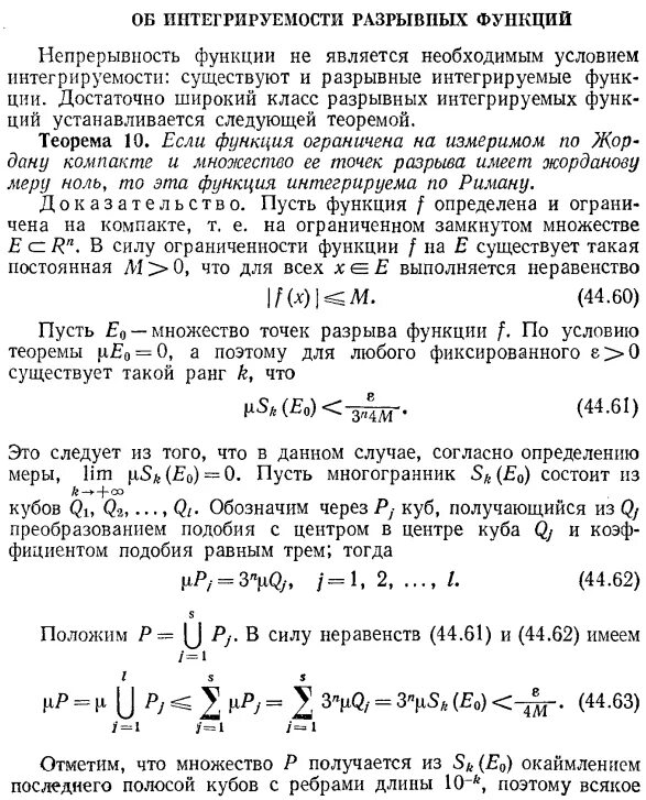
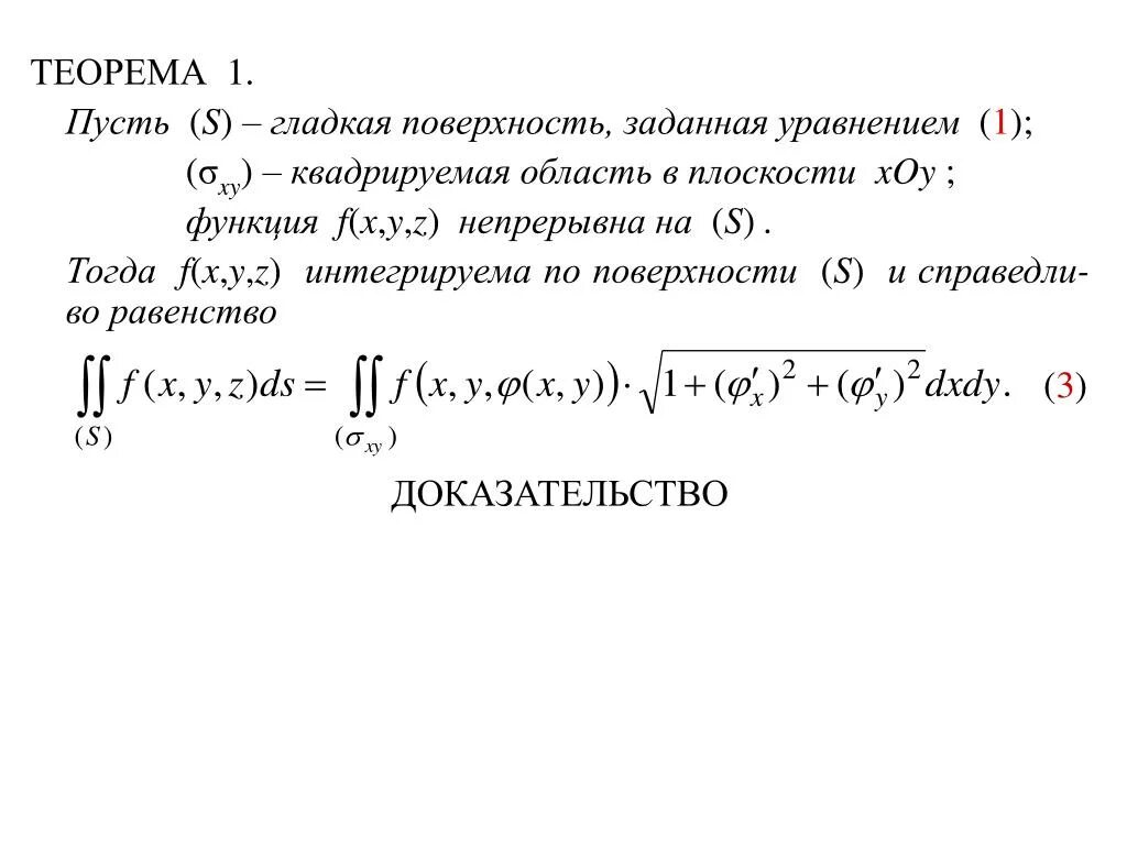
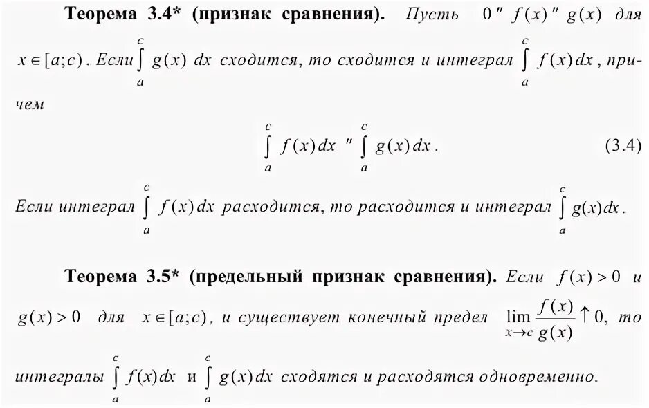
Достаточное условие интегрируемости функции