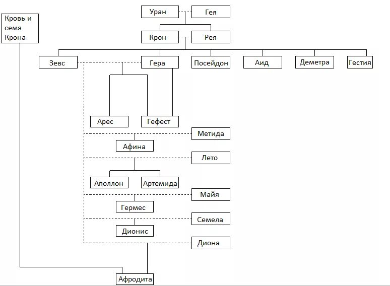
Древнегреческое древо