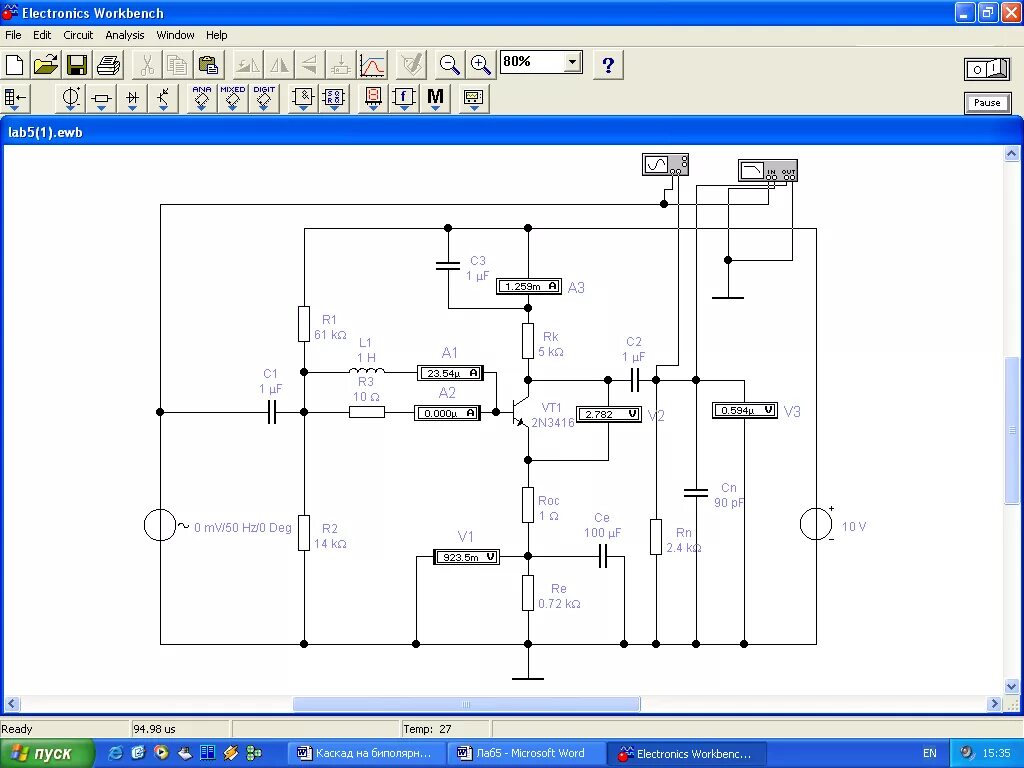
Electronic workbench 5.12