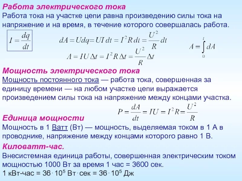
Электрической мощностью называется