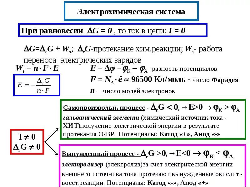
Энергия гиббса эдс