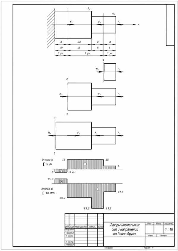
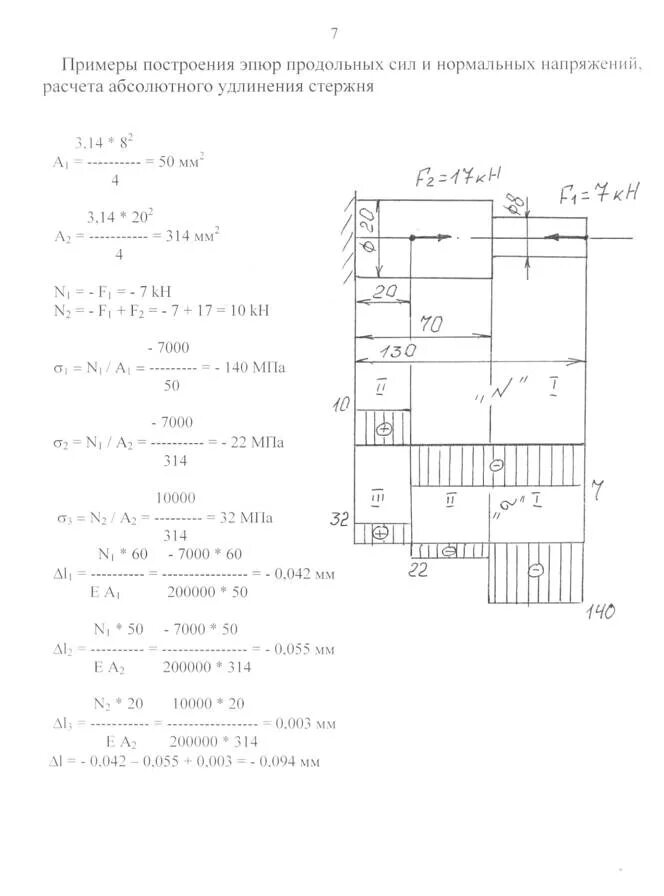
Эпюры нормальных сил