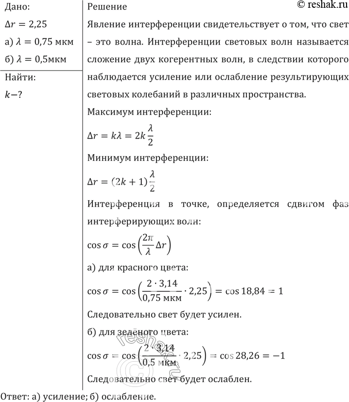
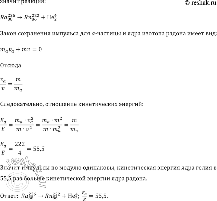
Физика вариант 6 ответы