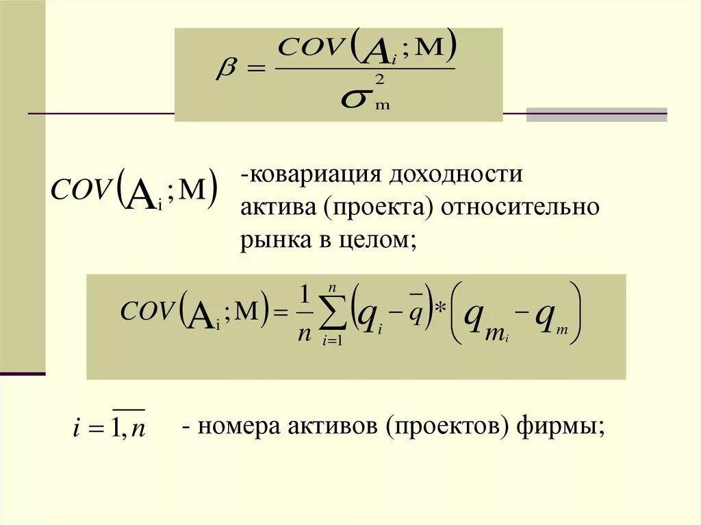
Формула ковариации