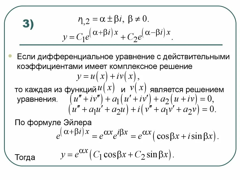
Формула решения дифференциального уравнения