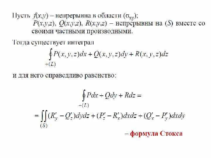
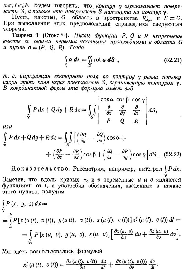
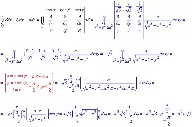
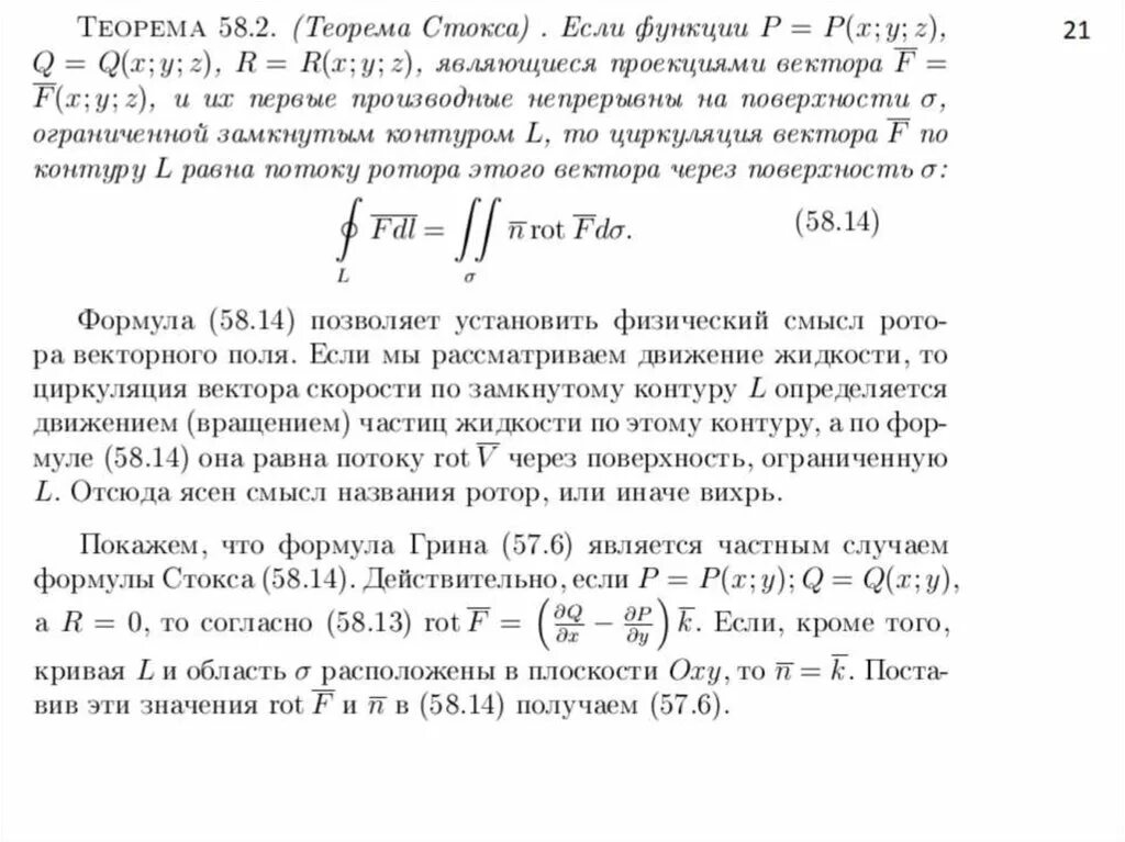
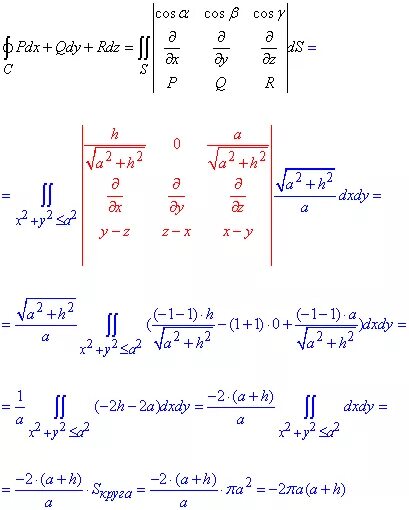
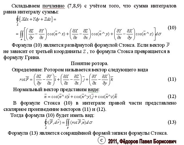
Формула стокса интеграл