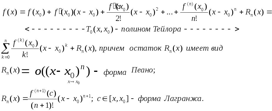
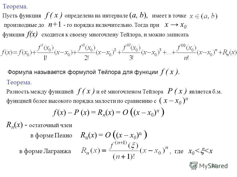
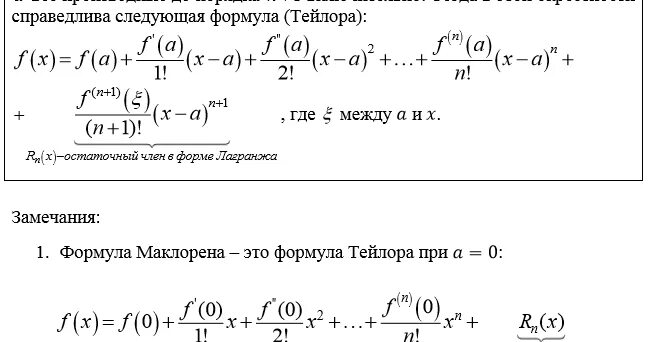
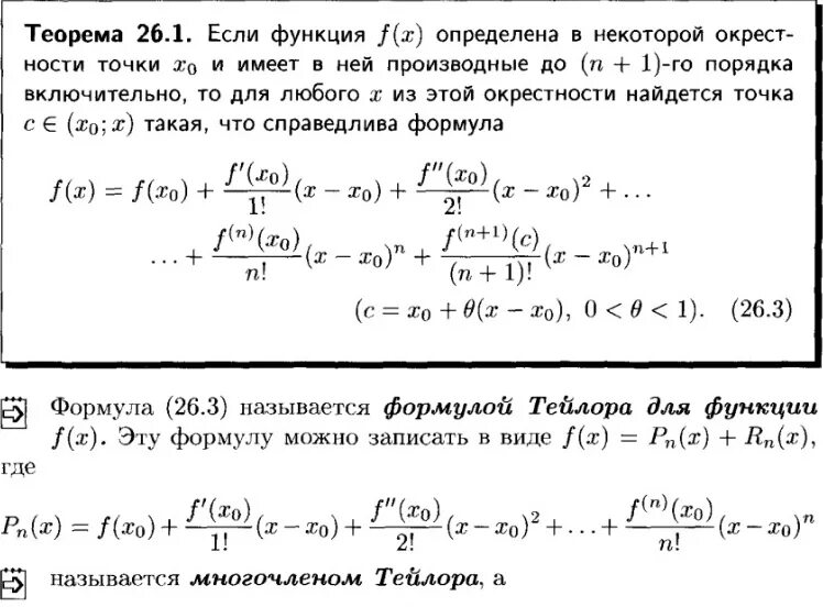
Формула тейлора пеано