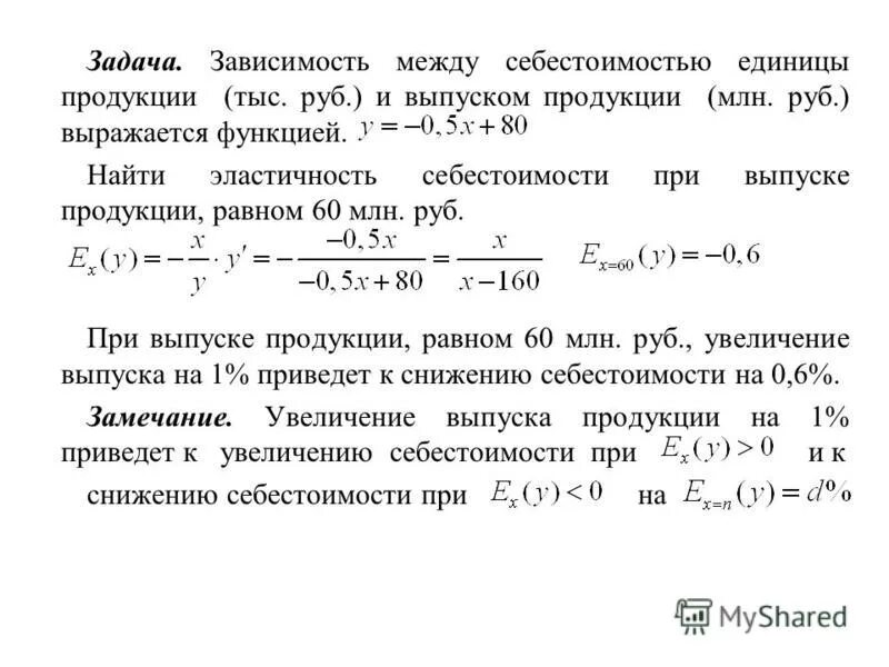
Функциональная зависимость задачи