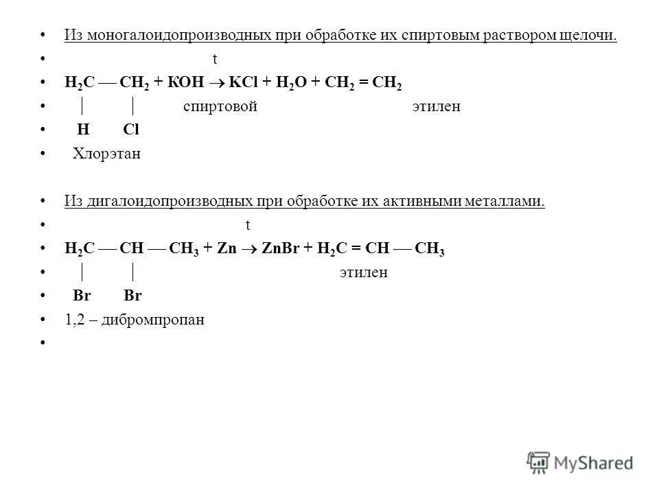
Хлорэтан реагирует с