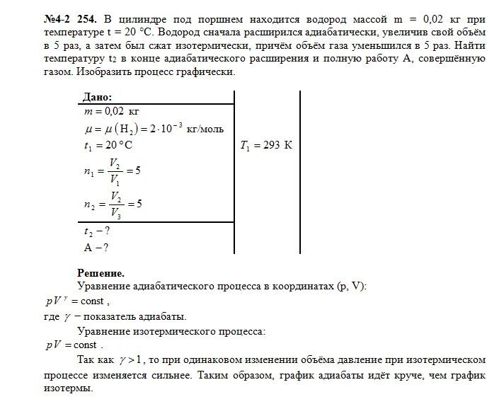
Идеальный газ находится в цилиндре под поршнем