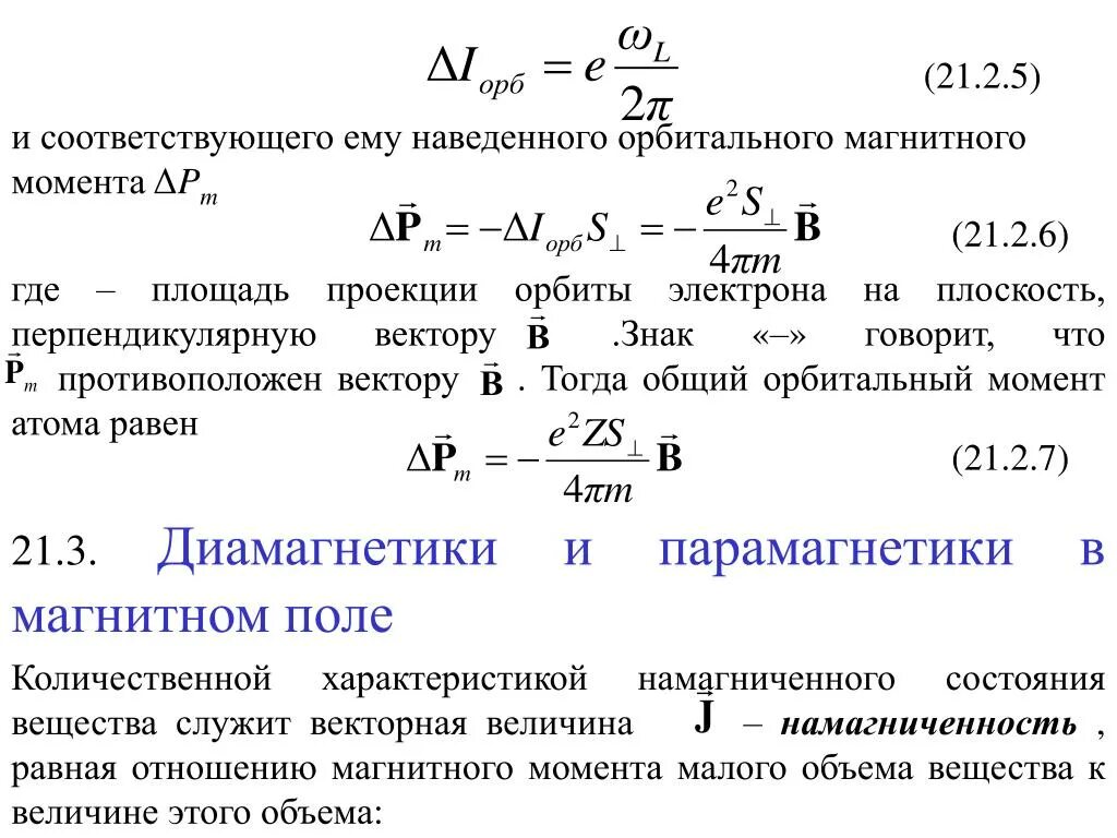
Индуцированный момент