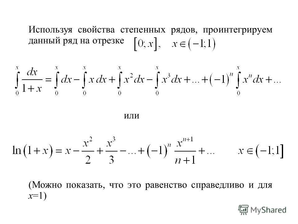
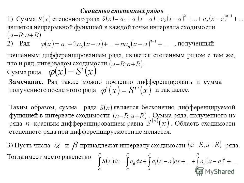
Интеграл степенного ряда