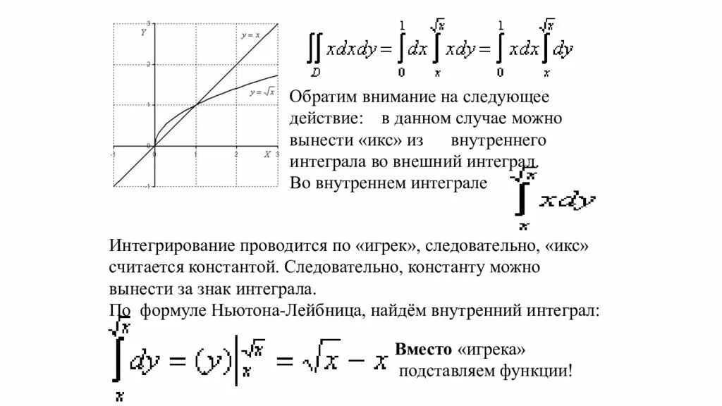
Изменение порядка интегрирования