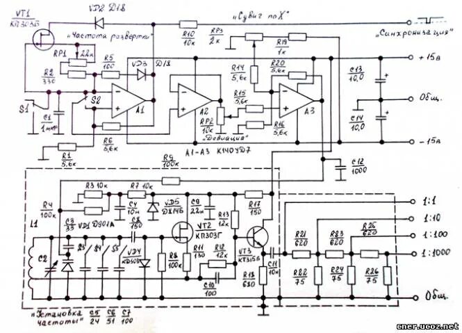
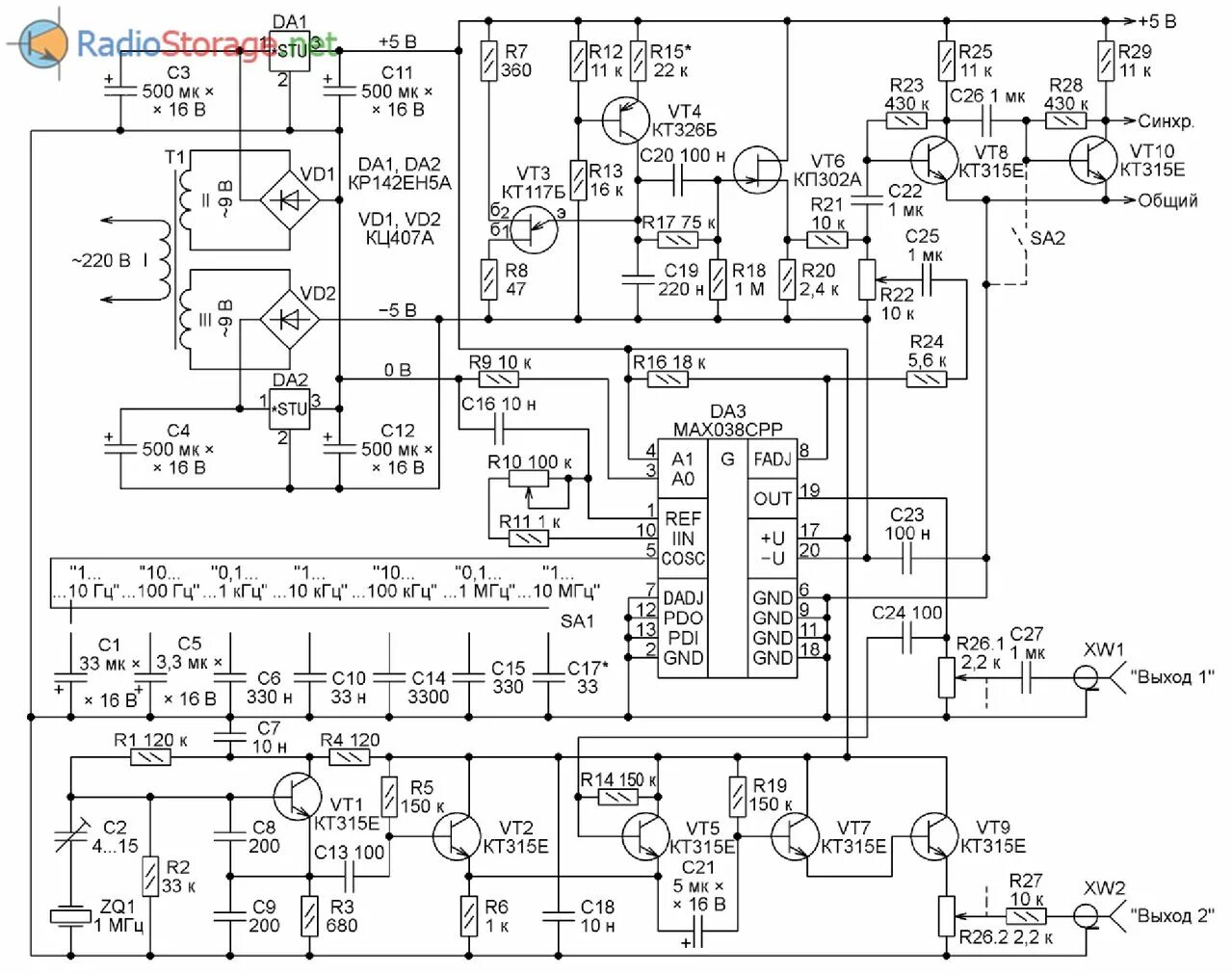
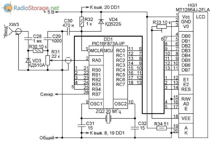
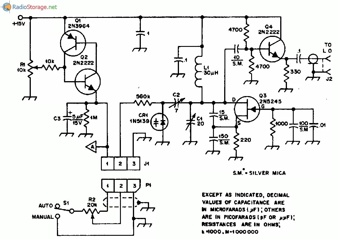
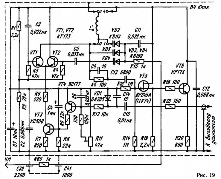
Качающаяся частота