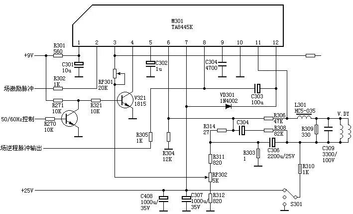
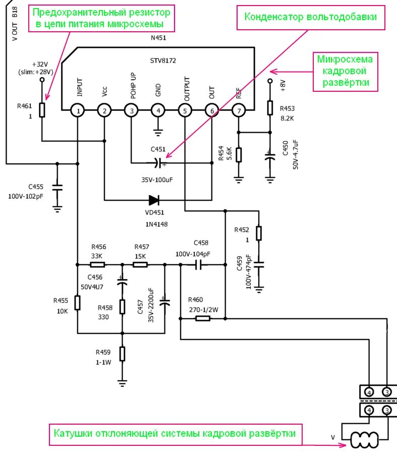
Кадровую микросхему