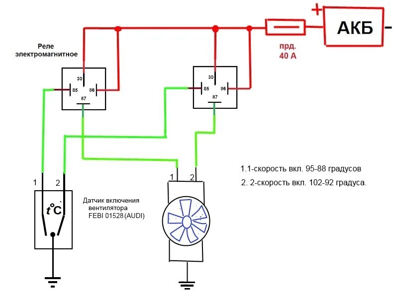
Как уменьшить температуру включения вентилятора