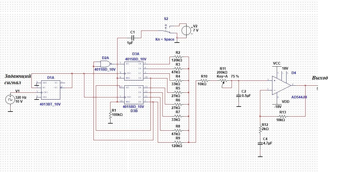
Как увеличить мощность сигнала