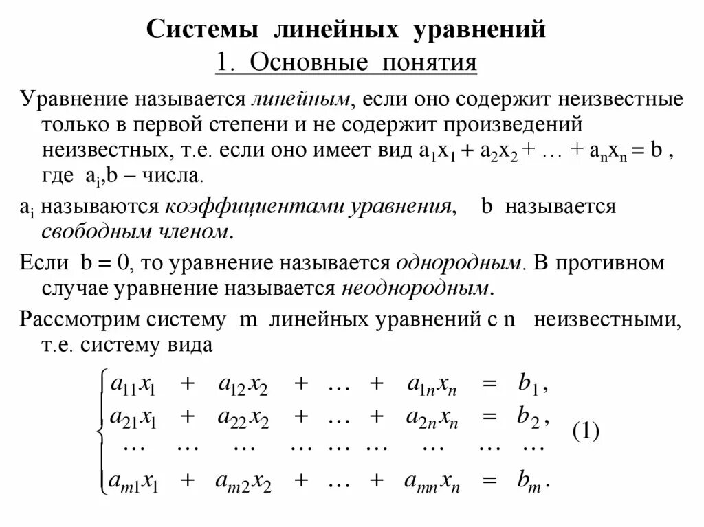
Какая система называется системой линейных уравнений