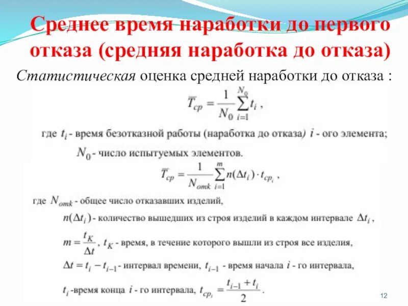
Какое среднее время