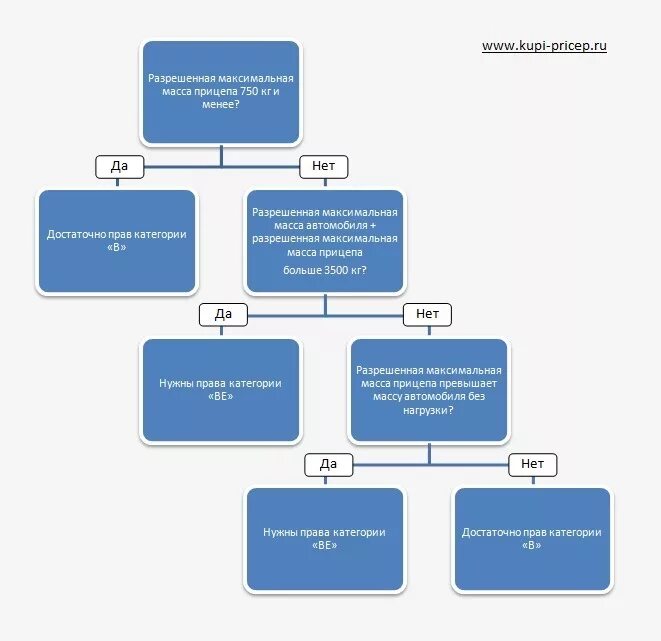
Категория b прицеп