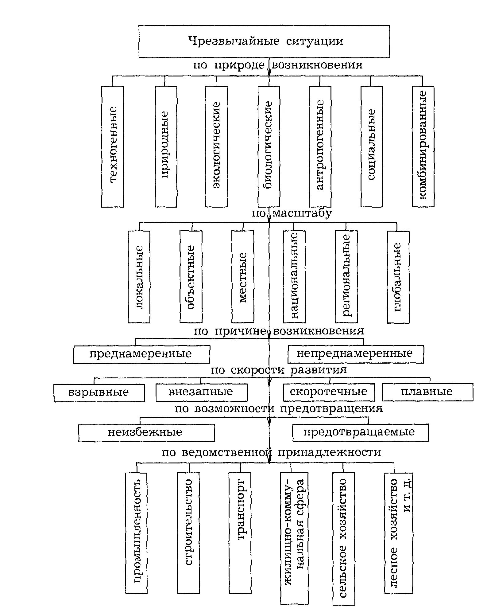
Классификации бжд