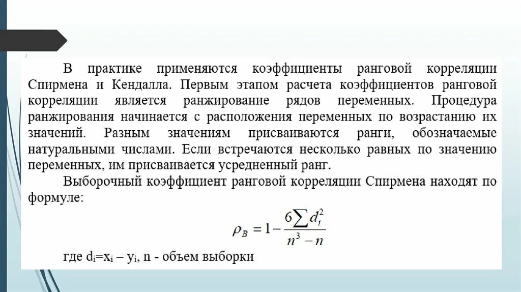
Коэффициент конкордации эксперты