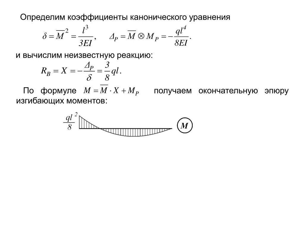
Коэффициент при неизвестном в уравнении