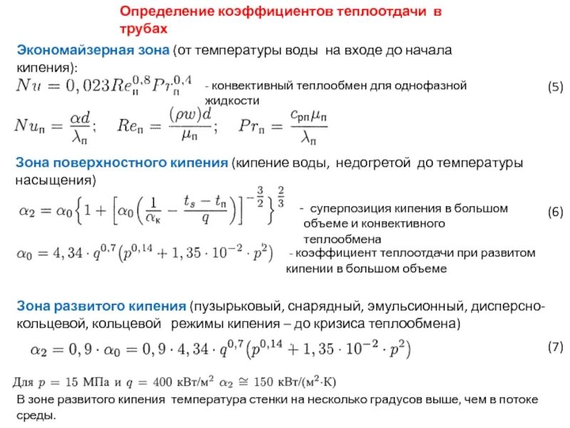
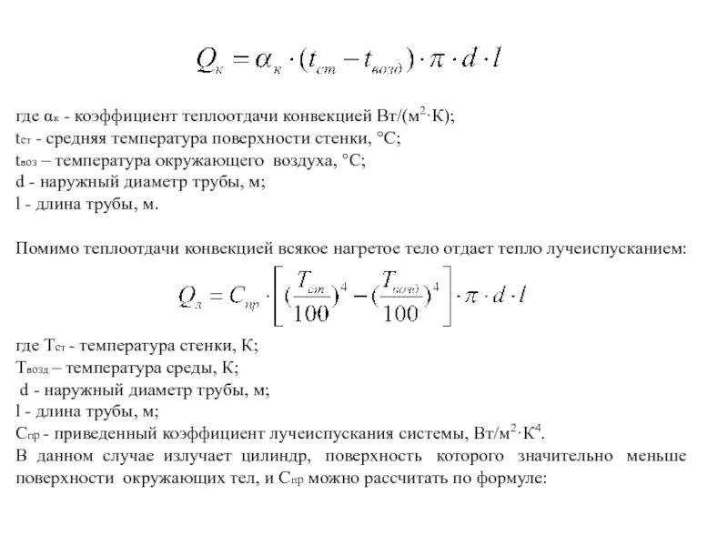
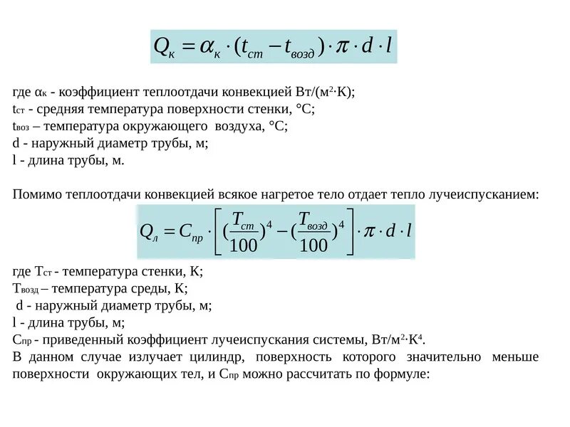
Коэффициент теплоотдачи трубы