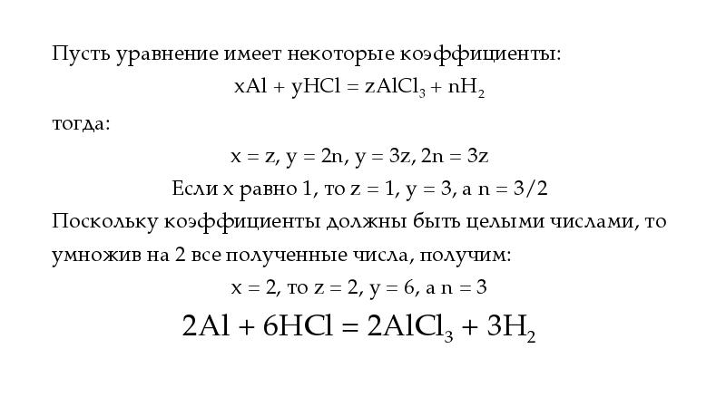
Коэффициент уравнения реакции это