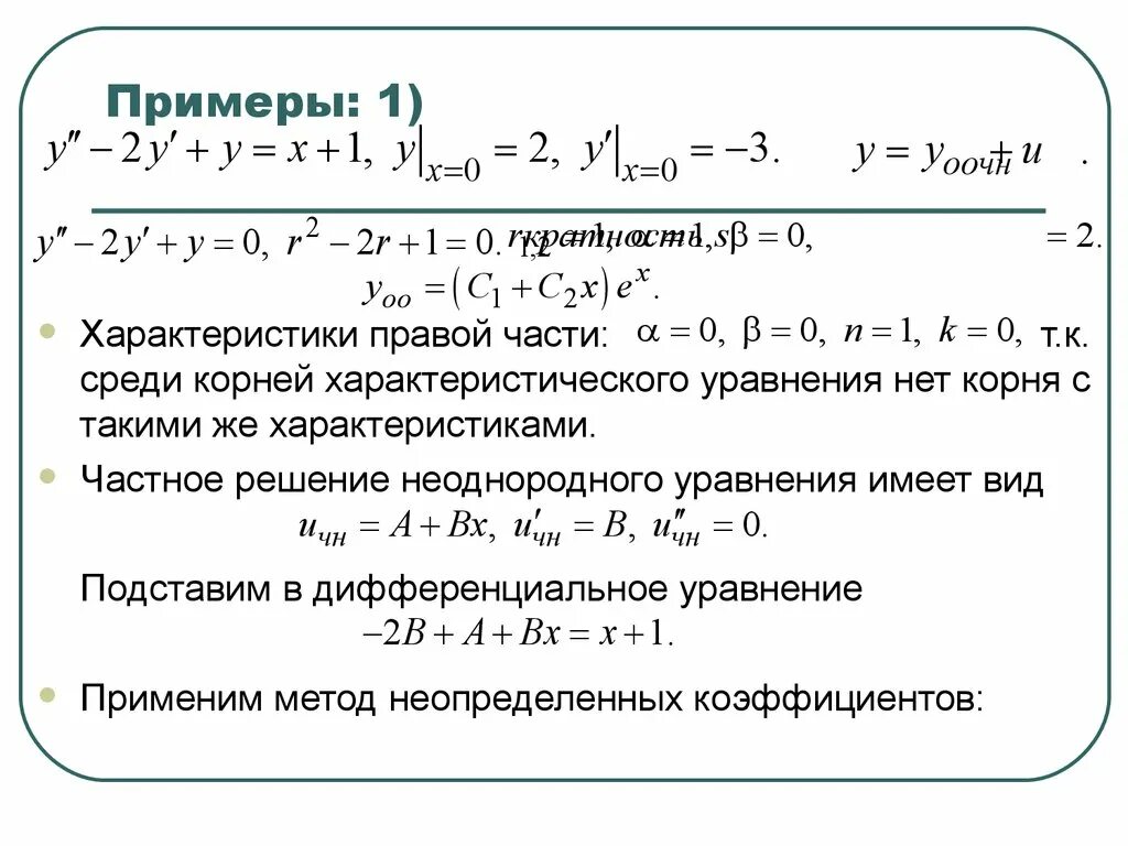
Коэффициенты частного решения