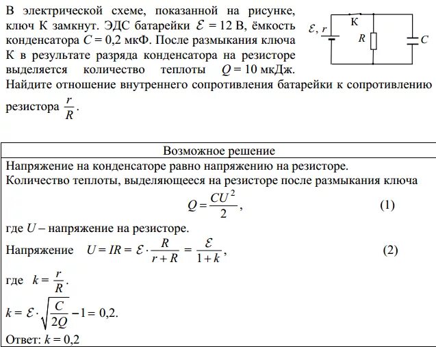
Количество теплоты после размыкания ключа